1、切换到top视图,选中tape工具
2、按下s打开捕捉,捕捉到需要测量角度的直线的第一个端点点击鼠标,拖动鼠标到第二个端点,新建一个tape001,可以在左侧看到测量到的角度值。

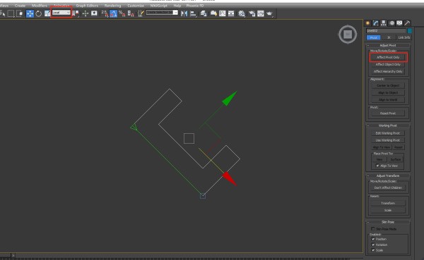
3、选中模型,按下图所示点击Affect Pivot Only,这个按钮的意思是只影响坐标轴,顾名思义就是说此时移动旋转操作都只是在移动旋转坐标轴,模型的位置角度不会受到影响。此时可以看到坐标轴变成了可以编辑的状态。

4、开始旋转吧,在旋转工具这里单机鼠标右键,弹出角度输入窗口,因为我们要沿着Z轴旋转,所以就把刚刚测量到的角度值输入Z轴这里,逆时针为正,顺时针为负。

5、再次点击Affect Pivot Only,退出只影响坐标轴的状态,同时确保坐标模式是local,删除测量角度时建立的tape001,大功告成啦


2、按下s打开捕捉,捕捉到需要测量角度的直线的第一个端点点击鼠标,拖动鼠标到第二个端点,新建一个tape001,可以在左侧看到测量到的角度值。

3、选中模型,按下图所示点击Affect Pivot Only,这个按钮的意思是只影响坐标轴,顾名思义就是说此时移动旋转操作都只是在移动旋转坐标轴,模型的位置角度不会受到影响。此时可以看到坐标轴变成了可以编辑的状态。

4、开始旋转吧,在旋转工具这里单机鼠标右键,弹出角度输入窗口,因为我们要沿着Z轴旋转,所以就把刚刚测量到的角度值输入Z轴这里,逆时针为正,顺时针为负。

5、再次点击Affect Pivot Only,退出只影响坐标轴的状态,同时确保坐标模式是local,删除测量角度时建立的tape001,大功告成啦
